桃園市營建土木職業工會
回首頁
關於本會
會員福利
最新消息
活動花絮
常見問題
會員專區
桃園市營建土木職業工會
最新消息
最新消息
115
114
113
112
111
110
109
子選單:
===請選擇===
115
114
113
112
111
110
109
最新消息
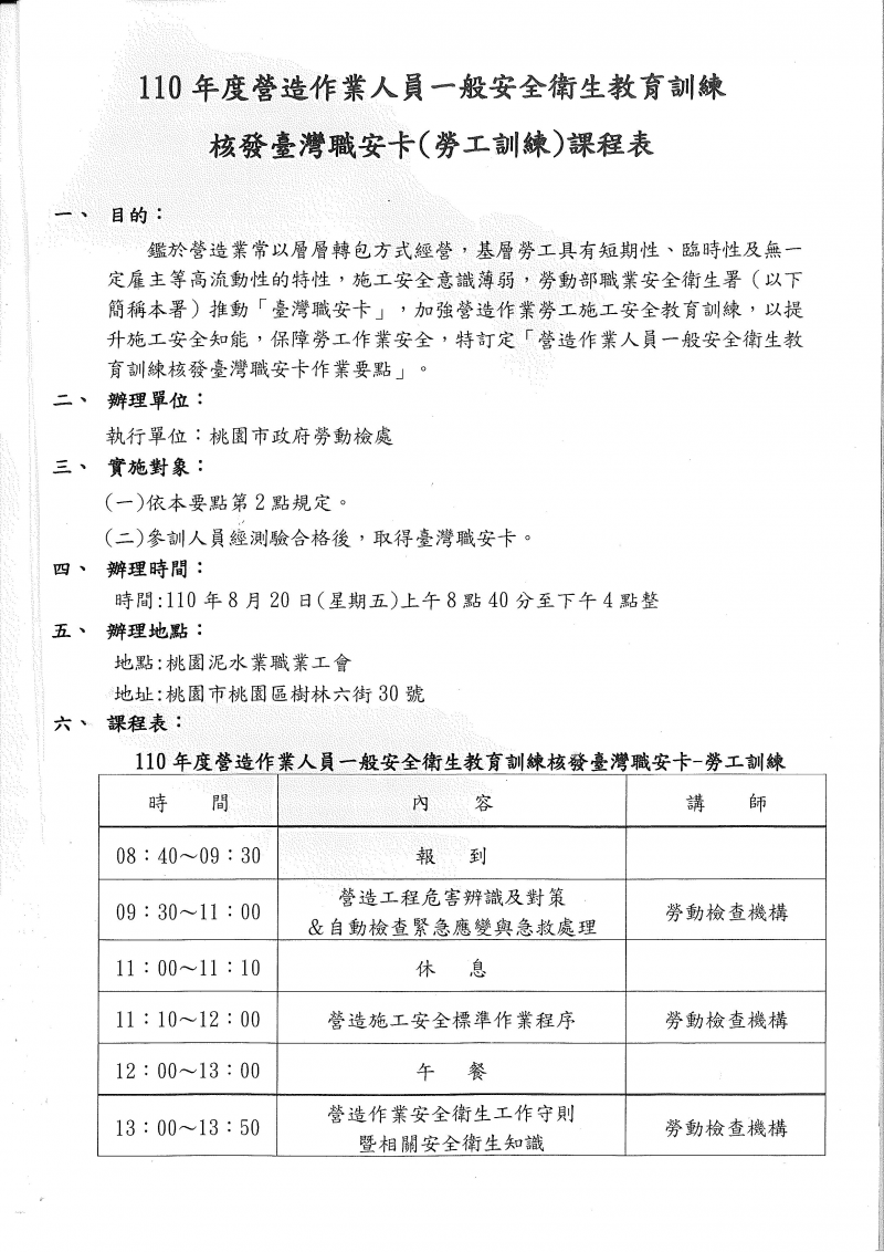
110年度營造作業人員一般安全衛生教育訓練核發臺灣職安卡-勞工訓練
回列表頁
桃園市營建土木職業工會
地址:桃園市楊梅區新農街354號3樓
電話:03-4750760
傳真:03-4852508
E-mail:xnst.f3354@msa.hinet.net
電話直撥
地圖導航
關於本會
本會介紹
組織架構
理監事
位置地圖
入會申請
會員福利
模範勞工選拔
子女獎學金
勞動節津貼
會員聯誼
急難救助金
會員講習
最新消息
即時公布
活動花絮
即時公布
常見問題
如何申請入會
勞保服務
健保服務
職災保險
會員專區(個人資訊、會員公告)
Copyright © 桃園市營建土木職業工會
Design by
106h